
一、投放前期准备
1.推广目标
推广行业:母婴。
投放版位:朋友圈。
素材样式:图文(6图/4图/3图/单图/卡片),视频(竖)。
推广链路:朋友圈-落地页-关注公众号-加企业微信-进群-机器人发优惠券链接-用户点击链接领券下单-返佣。
2. 人群画像拆解
年龄:20-40。
性别:女性。
城市:不限。
人群策略:宝妈(以0-3岁婴幼儿用品为主)。
人群类目偏好:

人群标签&关键词:
母婴——宝宝用品/母婴用品。
省钱——省钱/薅羊毛/便宜/低价/折扣。
安全性——品牌折扣券(去各大电商平台下单)/淘宝/天猫/京东等同音字。
宝妈——90后宝妈/一胎宝妈/二胎宝妈。
0-3岁婴儿——0-3岁适用/家有0-3岁宝宝。
3. 考核KPI
前端:
关注成本<12。
关注转化率>10%。
后端:
添加率>60%。
入群率>85%(基于添加量)。
历史投放数据表现:转化率越高,后端用户添加率越高,活跃度越高,产出越好。
4. 竞品素材分析参考
①外层:母婴单品+超低标价。

②页面:原生文章(类似文章阅读环境,拉进距离)+人群圈定(90后妈妈)+购物截图(真实性)+步骤引导(行动指令)。
5. 素材准备
根据画像人群类目偏好,以及通过竞品素材类型产出各个样式低价外层素材。
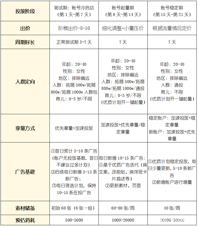
6. 制定投放计划
注意:成本单价高的客户,不建议尝试一键起量,要根据不同客户情况进行使用,尽量是以研究爆量素材为目的去进行优化。
二、投放数据分析(单个账户为例)
1. 总数据回顾

目前投放总花费在89万,高峰值8.1w/日,平均日消耗2.17w/日,点击率0.6%,转化率12%以上,关注成本11.4,后端添加率60%以上,千展在7-9之间波动(千展可以反应人群质量度,数值越高,人群质量越好,但随之曝光价格也越贵,在千展7-9的人群中,曝光价格比较适中,跑出来的成本相对容易控制,心得:不用盲目追求高质人群,而是应该在普通的人群质量中,提高该人群的转化。),从数据波动的情况看,符合上述的投放阶段的波动曲线变化。
2. TOP10城市数据分析
目前各个城市消耗分布较均匀,主要集中在一二线城市(北京、上海占比较小,核心城市流量竞争更大,获量较难),无论是成本还是转化率都在达标范围,部分成本稍高/转化率稍低的城市无需进行剔除,对整体账户数据影响不大,保持全国投放(排除偏远)。
3. 各年龄段数据分析
各年龄段数据变化不大,30-39岁宝妈人群转化率相对较低,成本稍高,但点击率也相对其他较高,20-24岁宝妈人群总体表现最优,转化率高成本低,但量级相对较小,主要跟正常女性怀孕时间节点相关,25+怀孕女性群体数量相对更大,年龄暂维原本设置持投放。
4. 素材样式数据分析
消耗主要集中在6图,光从数据上看,转化率对比4图较高,成本对比4图较低,这个数据主要是跟计划量关系较大,因为6图是所有样式中流量最大的一种,所以会优先测试,而4图数据量太小,与6图相差了近80倍,无法之间判定4图的转化率和成本一定是比6图差的,分析过程中要根据账户的实际情况进行分析并优化。目前该账户依然是集中6图怼计划。
5. 页面数据分析
页面选取数据量较大的两个,推车单品与全品类点击率差异不大,而转化率相对高出3个点,成本也相近,所以不断增加了推车单品的计划,并且在全品类的素材上也尽量都放上推车,而且放推车的全品类广告要比不放推车的广告转化率更高。
6. 文案数据分析
7. TOP计划素材数据分析
从素材数据上看:
①纯推车单品的转化率最高,且没有推车外层的广告相对含推车的广告,转化率稍低。
②含有扭扭车的广告,转化率很低,且后端人群的宝宝年龄也偏大。
③跑量的品类集中在:推车、浴盆、餐椅、纸尿裤、摇摇椅、婴儿围栏、婴儿床。
8. 母婴投放测试结论:
1. 常规6图/4图是流量大头。
2. BBC是纸尿裤龙头,量巨大,但回收周期过长,后端容易炸,不适用于短线客户。
3. 单品类:暂时测得推车单品相对量较大,但成本偏高。
4. 扭扭车/三轮车等素材吸量,但不适用于0-3岁婴儿。
5. 全品类多图最稳定,并且每个多图必须带有推车。
6. 吸量品类:推车、浴盆、餐椅、纸尿裤、摇摇椅、婴儿围栏、婴儿床。
7. 素材摆放规则:从左到右,吸量素材左置。
8. 用优质素材与新素材组合,利于快速测试新素材,一般2优带4新。
9. 素材色系风格:粉蓝粉紫粉红色系搭配可爱图标、整体风格偏向原生小清新,更利于拿量(类似小红书),淘宝商品风的素材难拿量。
10. 如何快速起量并快速跨越到高质流量池?(实操版,适合掉量掉转化或测试初期)
在早上7-11点阶段,开启一批新计划,全部开一键起量,出量后快速筛选出达标素材,然后不断对达标素材进行快速复制并迭代,持续操作到下午5点前,下午阶段可根据实际情况选择是否开一键起量,中途几乎每小时要更新10条左右的计划,盯盘很紧,测试节奏很快,前面20个点击基本可以判定转化率高低(一般前15个点击要有2个转化才相对比较稳),5点左右基本可以把整体转化率都提高(高转化率对客户后端来说质量更好)。
三、优化手段
1. 底层逻辑
ECPM=出价x预估点击率x预估转化率x1000。
ECPM:衡量账户拿量能力的指标。
从公式上看,提高出价、点击率、转化率任何一项指标,都可以提升账户拿量能力,但实际投放依然需要结合大盘流量,竞争强度等进行综合分析。
由于需要把控成本,所以优化的核心应该是以提高素材的点击率和转化率为主。
2. 常见拿量操作
1.常规出价少计划——集中预算拿量(单个账户5-10在投广告,适合原本有相关投放经验,知道大致出价区间时操作)。
2.阶梯出价——测试出价区间(适合无相关投放数据的产品)。
3.低价多计划——稳定度过冷启动,账户会相对稳定,以测素材页面为主。
4.高价少计划——快速度过学习期,快速测试出跑量素材(风险:容易造成成本过高)。
5.超高出价+TOP素材——适合主体有历史数据,投放新子账户前期快速起量(风险机会并存,可能造成空耗成本过高,但容易爆量,所以盯盘要比较紧,且需要熬过一定转化的时候再进行压价,属于最高风险的操作,小预算客户不建议操作)。
6.一广告对应多创意拿量——一般是1对3或1对5(会比一对一更快渡过冷启动,但后续的素材分析相对稍微麻烦些)。
7.其他拿量方式:加速投放/优先拿量/一键起量(慎用)。
8.压价:
①原计划压价,一天不超过2次,每次5%以内,尽量是上了就别动价格。
②新建计划压价(推荐),跑起来后可舍弃原本的高价计划,或者原高价计划压价。
9.原本跑量的素材,特别是当天起量的,复制多次,边复制边尝试不同价位,并基于起量素材做ab测试,替换部分图片素材,会比新建纯新素材更容易拿量。
以上仅供参考,具体拿量方法要靠自行摸索,没有固定起量的方法,依然是要以研究爆量素材为中心进行优化。
3. A/B测试
保持唯一变量,不断进行对比测试,如下图,同样的素材组合和页面,不同的文案,二胎的文案成本相对高出很多(仅做举例,实际投放的时间流量竞争环境差异较大)。


4. 素材/广告迭代
基于优质的素材/广告,不断的进行相似素材/广告的拓展,延伸方向比较多:
1. 某个组合数据表现好,复制该组合,更换文案。
2. 组合数据表现好,复制该组合,文案不变,更换其中一张图片。
3. 某条文案表现好,保持其他设置不变,使用不同外层素材做A/B测试,目前母婴测试来说,文案对数据影响不是特别大。
4. 根据跑量素材制作相近的素材进行测试。
①同产品不同颜色或不同规格,如下:


②同一类的产品迭代,比如推车类吸量,就增加推车类产品的占比。
③标价图标,根据跑量素材的图标进行延展。

④同品牌不同产品,比如纸尿裤不同的系列等。
四、投放中需要注意的点
1. 跟客户保持沟通,特别是无法从账户看到后端情况的,在账户未稳定前,沟通需要更紧密,切忌未达标前尽量不要过度放量,容易损失客户。
2. 投放前做好规划,可先做脑图,定好方向,再根据方向进行测试。
3. 测试时间把握,尽可能在一周内测试出效果,客户不等人。
4. 计划命名习惯:日期-版位-定向-页面-素材名称-文案关键词-拿量方式-其他特殊点,便于后期数据统计,归纳总结。
5. 保持盯盘节奏,空耗/成本高/转化率差等不达标的计划及时关停。
6. 保持A/B测试,广告有衰退期,要在衰退期之前测出新的跑量素材。
7. 优化没有固定公式,保持思考,不断尝试新的方向。
8. 保持每日数据分析,基于数据分析原因,减少主观判定。
9. 目标感,给自己定好消耗目标,基于这个目标,思考好要从哪些方面操作能协助并实现目标的达成,达不成是来自于什么原因。
扫一扫 微信咨询
商务合作 联系我们
微信扫一扫 