手把手教你用AI制作VR全景视频!

最近大家疯传制作VR全景视频,用在了博物馆介绍、非遗介绍、房屋室内介绍、园林介绍等场景中,还蛮有意思的。于是我就想着,能不能自己也做个场景用下呢,于是我做了关于「程序员使用无代码开发项目的前后对比场景」,一起来看看吧。
效果
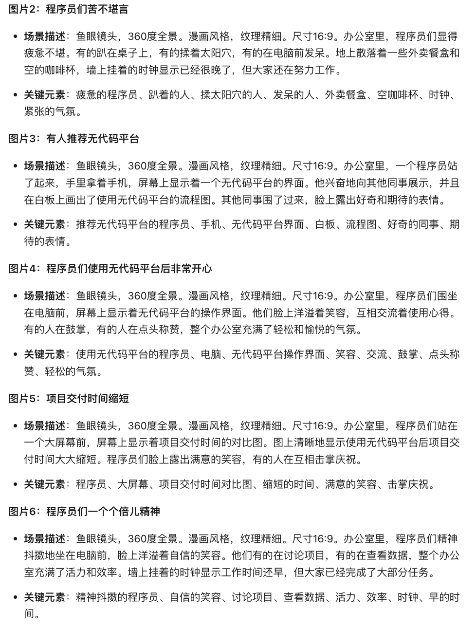
主线大致是:依次展现一群程序员在忙碌地写代码追赶进度,苦不堪言,之后有人推荐了他们一款无代码平台,他们非常开心,使用了以后,项目交付时间缩短了,人也一个个倍儿精神了的画面。
工具
- kimi:生成图片提示词
- 豆包:生成鱼眼镜头图片
- 即梦:生成视频
- 剪映:对视频添加内容步骤
- kimi:生成图片提示词
- 豆包:生成鱼眼镜头图片
- 即梦:生成视频
- 剪映:对视频添加内容
kimi:生成图片提示词
在生成我们的VR全景视频之前,我们需要先有生成鱼眼镜头图片的提示词,因此,就要请上我们的kimi出场,帮助我们生成图片提示词。(本来打算手写,想想太麻烦了,还未必有AI写得好,马上请出AI)
这次我没有用非常专业的提示词,让kimi出结果,而是使用了渐进式的提问方法,拿到我要的结果。并且在发现有问题的时候,通过引导的方式,让kimi纠正。这种方式其实更适合我们大多数人,而一上来就是非常复杂的结构化的提示词,其实不太好掌控。
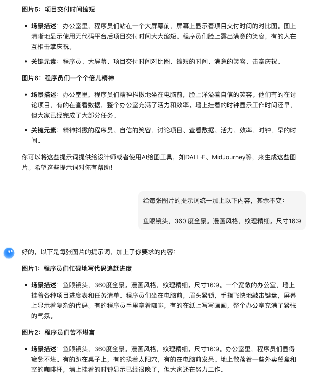
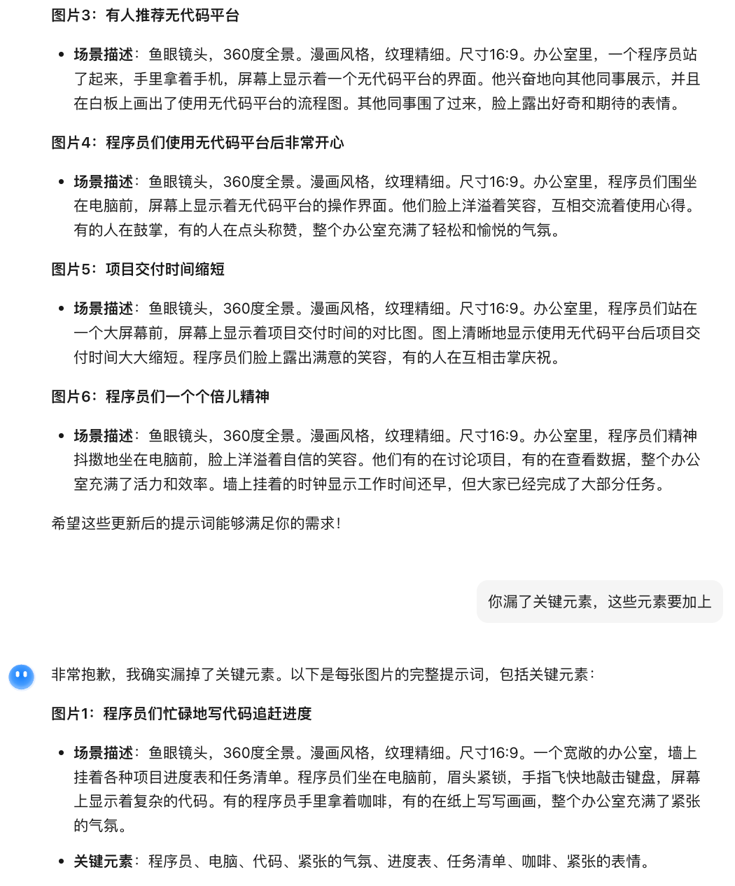
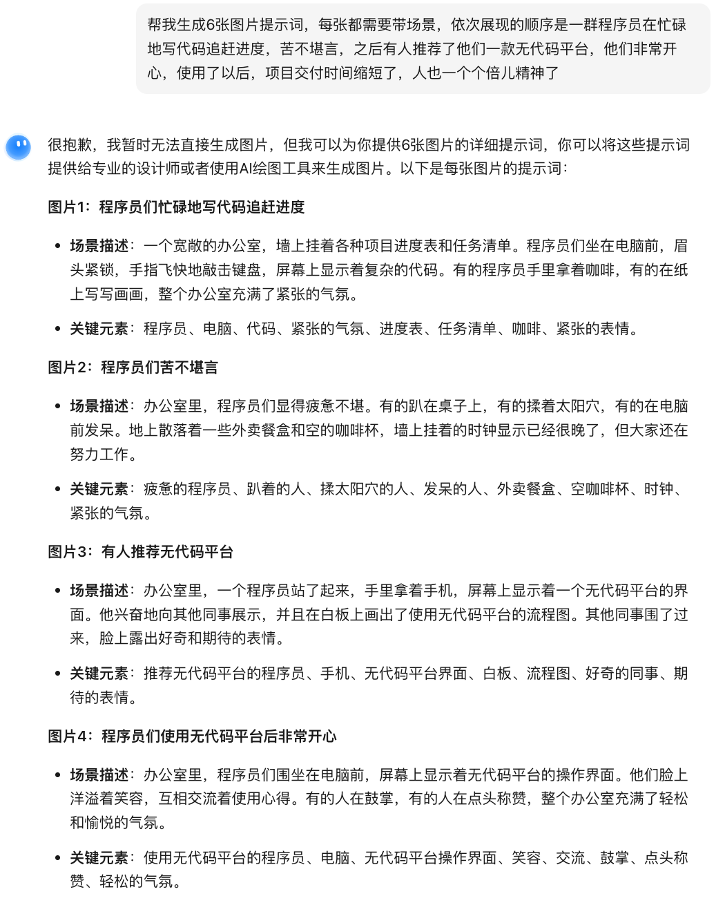
我生成了6张带场景的鱼眼镜头图片,我们记得在提示词中不要少了:
鱼眼镜头,360 度全景。XXXX风格,纹理精细。尺寸XXXX
我的是:
鱼眼镜头,360 度全景。漫画风格,纹理精细。尺寸16:9




豆包:生成鱼眼镜头图片
把以上的6份图片提示词依次放入到豆包中,生成对应的图片。以下是我截图的其中一个生成画面。

通过重复的方式,我们就能生成想要的画面了,我们选择喜欢的下载下来。我放了2张。


即梦:生成视频
接着通过即梦的「智能多帧」生成视频。将上述的画面按照顺序导入到即梦中,且在转场运镜这里写上:采用FPV第一视角,动感模糊,旋转,高速飞行,丝滑过渡到下一个画面。这句话我拿了网上博主的原话,如果你的即梦积分比较多,可以对话术多做一些调整,然后看看生成的视频效果有无变化。
FPV:FPV(First Person View)即第一人称视角,是一种通过摄像头和显示设备,让用户能够以第一人称视角体验场景的技术。它广泛应用于无人机竞速、影视拍摄、游戏等领域。

这是按照上述配置生成的视频,我下载下来了。
剪映:对视频添加内容
对于生成鱼眼镜头的效果来说,已经差不多啦。如果有需要我们可以对视频进行剪辑,加上音乐、文字、配音等。我剪辑完毕是如下这个样子的。

复盘
本次用AI制作VR全景视频的整个流程逃不开「生成图片提示词,生成图片,由图片生成视频,然后剪辑」。
总结下AI视频制作的主要流程
- 脚本与结构设计:脚本是视频的基础,可以自己撰写或用AI辅助生成,保持简洁有节奏感,适合配上画面展示重点。
- 画面生成:选择合适的画面生成工具,如豆包、即梦,并统一画面风格。
- 视频生成:选择合适工具将画面串联成视频,如即梦,保持转场舒服。
- 后期剪辑:使用剪映等工具,配上字母、声音、背景音乐等。
视频制作核心技术原理(来自kimi)
- 深度学习算法:利用多层神经网络识别和理解视觉模式,通过对大量视频数据的学习,模型能够掌握不同场景、物体、动作等的特征和表现形式。
- 时序建模:通过时序Transformer等技术捕捉帧与帧之间的时序依赖关系,确保视频的流畅性和连贯性。
- 生成模型:包括扩散模型(DiffusionModels)、生成对抗网络(GANs)和自回归模型(AutoregressiveModels)。扩散模型通过逐步去噪的过程生成视频帧,GANs通过生成器和判别器的博弈生成高质量视频。
- 多模态融合:结合文本、图像等多种模态信息,实现从文本描述或静态图像输入到动态视频内容的生成。
作者:知果日记
来源:知果日记
扫一扫 微信咨询
商务合作 联系我们
微信扫一扫 