小红书11月新规解读

最近找我做小红书解封的用户忽然多了,仔细询问后,我了解到,多半是有风险的账号触发风控,平台要求实名认证+多次定制申诉才能解封。
一、什么是强跳实名
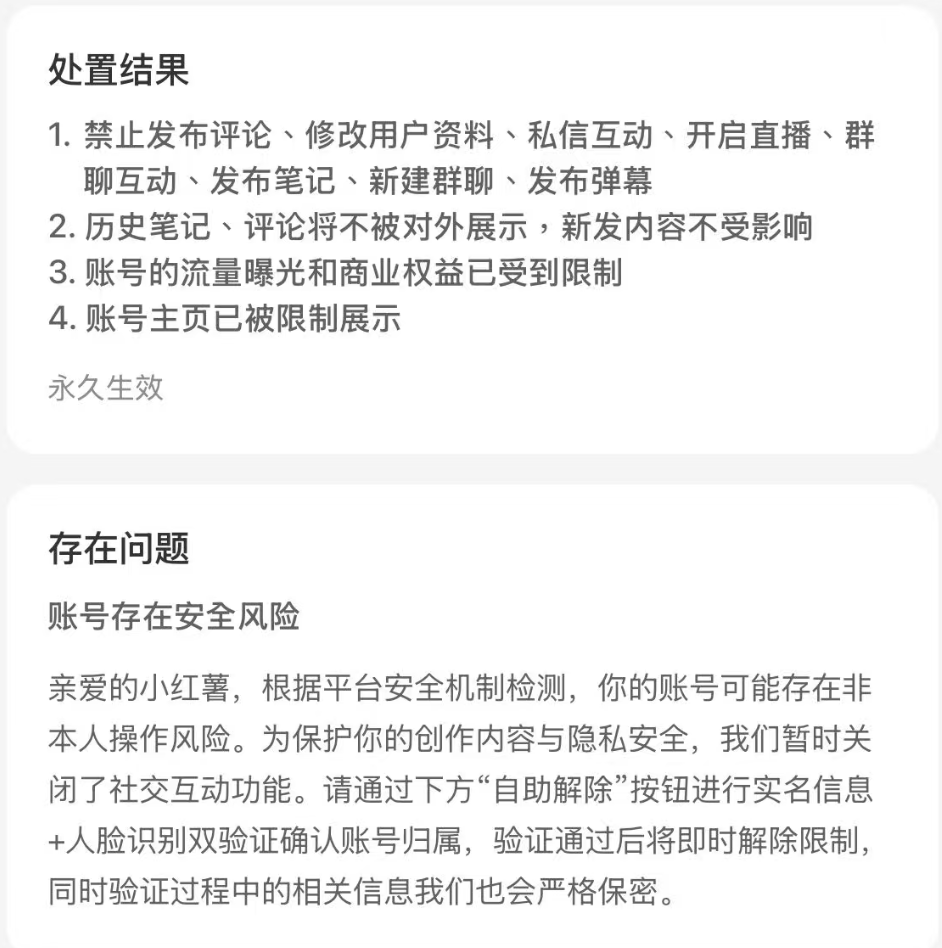
最近小红书跳实名的情况太严重了,权重低的新号基本上都出现了。平台安全机制检测提示,账号存在安全风险,页面展示如图。

处罚结果显示的是永久生效,账号被冻结+账号的流量曝光和商业权益已受到限制,以前是严重违规才会出现。
需要通过,“自助解除”按钮进行实名信息+人脸识别双验证确认账号归属,验证通过后将解除限制。
这说明小红书是越来越严了,哪怕是你没有违规,也会出现这个情况。
二、哪种情况最容易出现跳实名
我整理了一下,近三个月找我咨询小红书解封的客户情况,大致分为以下四类,都容易触发平台的风险控制。
1.新号发笔记一段时间,流量起来后
2.同一个设备切换账号,同一个设备双开小红书APP
3.很久没有的老号重新发笔记
4.用新手机登录新号或很久没用的老号
三、跳实名的原因
作为从业多年的新媒体运营,我觉得近期的小红书账号实名认证,无非是以下几种原因,觉得有道理的,请点赞。
1.流量收割开始了:
本质上是平台用户进入存量阶段,拉新工作差不多了,同时平台方也希望进一步规范商业化进展。
毕竟前几年小红书只是种草平台,逛完去其他电商平台下单的用户逻辑,导致商业变现一直很难。但今年拿到支付执照后,情况大有改观。
2.灰产团队影响到平台生态了
其实前几年郑州帮的打法,虽然简单粗暴,但的确获客有效。
类似的事其实前几年在抖音上也发生过,原本不实名的账号,可以矩阵起号,去晒单带货或者导流私域,小号被封的成本也不高,但如今强制要求实名,不然任何涉及商业的行为都不允许。一方面是规范商业化行为,另一方面就是重整内容生态。
3.净化生态,回归内容
其实泛滥的营销号和低质内容正在稀释社区价值,包括前几年我做留学运营的时候,也是通过虚假人设打造+资料包引.流的方式,肆无忌惮去拿客资的。
通过净化平台生态,小红书在倒逼所有玩家,回归”内容为王”的初心。
4.封堵漏洞,提高门槛
过去矩阵流打法、郑州帮打法、废号流打法、账号被封就换新的低成本玩法,是抓住平台规则的漏洞,低成本大规模做获客。
自然流的账号矩阵,本质上就是在平台内偷流量,这和平台做优质内容+商业化的目的是冲突的。
所以现在小红书要求实名认证+刷脸,直接把这个漏洞补上了,如果不操作刷脸,永久封号没商量。
四、新媒体运营们如何应对?
1、应对验证解锁
尽快把小红书APP升级到最新版,你有概率解锁一次人脸验证的机会,这个验证,只是实名验证解锁账号(和浏览网页时的人机验证差不多),并不是实名认证账号,所以不会占用sfz实名认证的名额。
如果更新完了没跳出来,去app端找人工客服要(连续输入3次转人工召唤人工客服),跟他说要开一下实名验证解锁,记得说清楚是实名验证,用来解锁被冻结账号权限的,不是账号的实名认证。
2、多账号合规管理
若需多个账号,用家人/朋友真实身份帮助实名刷脸,且每个账号内容差异化(避免同质化营销),而且同个网络IP下的矩阵账号,不做全国跳,封号没商量。
五、店铺一拖三账号,主号外跳实名怎么办?
1、确认账号实名状态:
如果其他账号未完成”真实实名认证”,需用合规真实身份(如家人/朋友身份,需授权)补全实名+人脸验证
2、按”解锁验证“流程操作
若其他账号触发的是“解锁账号权限的验证(非实名认证)”,参照应对验证解锁步骤,联系人工客服明确申请”解锁账号权限”,避免误操作成“额外实名认证”占用额度。
六、小红书平台的未来趋势
1.在小红书,利用平台规则不完善,用批量低质内容偷流量的时代基本算是过去了,现在还想着做废号流的玩法已经很难了,要用更合规的方式去做才行。
跳实名会成为日常,尽早调整运营打法,从根源上解决问题,平台变化快,你只能适应,当大部分人抱怨规则变严时,能适应变化的人就有了竞争优势。
2.小红书本质上还是内容平台,优质吴广的笔记可以获得更多曝光,毕竟真正优质的内容才是能够长久吸引用户的核心。
要想长期去做,还是得做符合平台规范的内容,提高内容质量,原创能解决用户问题的内容,才是最坚固的护城河。
不过这对于获客为主的新媒体运营来说,很难。因为老板是不会花太多时间,豢养一个不能带来客资的运营的。
作者:秃头老王聊运营
扫一扫 微信咨询
商务合作 联系我们
微信扫一扫 