小红书选题思路:去做有客资转化的笔记!

今天分享下,小红书运营新人,如果你有KPI业绩考核,怎么去写笔记,才能带来客资或者高转化?
刚起号时总会对找选题很头疼,一是不知道写什么,二是写出来,得不到正反馈….
我最早是做校报编辑出身,熟悉新闻采编,所以选题这块比较得心应手。
简单分享四种小红书选题思路,有用请点赞收藏。
一、找行业/用户痛点
哪怕再小众和细分的赛道,都有行业痛点和用户痛点,否则就不会出现对应的产品和服务。
我举个例子,像常规的gay交友,是用blued这些软件,但是用户质量良莠不齐,假照满天飞。
但是在小红书上,可以通过反向搜索关键词的方式,找到本地的同志天菜。
比如搜关键词:寸头、有肉感的小胖子、黑皮白袜体育生……
通常这类话题下的博主基本上是弯的,也会po自己的自拍照或者vlog,看到合适的,点个关注直接打招呼就行。
其实我之前有和基友讨论过,彩虹博主的变现方式有哪些?卖元味、卖定制视频、卖私人写真、甚至线下交易……
这也是我聊过的,粉丝数量不值钱,重点是粉丝愿意为你的什么掏钱!
用擦边内容起号,后续再隐藏过往笔记,也是很多新媒体运营屡试不爽的邪修招数。
只要是人就有七情六欲,看你能不能用小红书上用户喜欢的方式传达出来内容,并且避免违规就行。
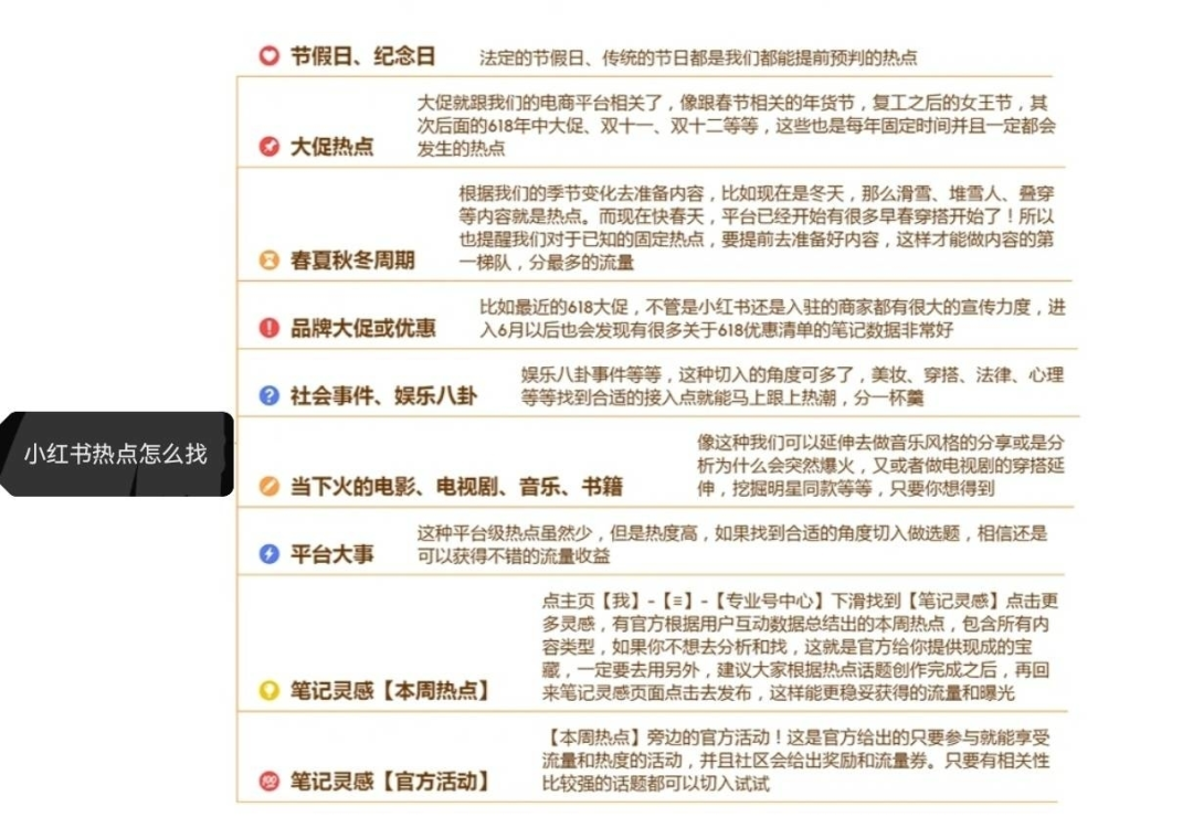
二、蹭热点
做新媒体运营的,肯定得蹭热点阿,比如节假日、大促、社会事件、笔记灵感、官方活动等。具体还有哪些?
下面这张思维导图请保存好,还有新媒体起号问题,找我付费咨询。

其实做小红书久了,你就会知道:玩新媒体,最没用的就是流量,或者说:
泛流量不值钱,精准客资才值钱。
那些无效爆文,看似阅读量挺高,但是不涨粉、不变现、轰轰烈烈刷个存在感.…有个屁用。
做客资类的小红书获客,不要为了蹭热点强行融合。
关键是要结合自己的产品和服务,让观众看热闹的同时,知道你不仅有干货,还有解决方案,。
像去年我做的这条情感赛道的爆款视频,虽然蹭了黄x明和叶k的娱乐八卦,但是我让心理咨询师聊了背后的两性问题,也埋了私域转化的钩子,引导用户深度咨询,成交的分佣都有好几千。
所以能够影响小红书用户购买决策的是痛点,没法留住用户的短视频,就只是昙花一现。
三、留一个心眼(学会抄作业和随手记)
这也是我带学员时,反复强调的:
如果你没有选题灵感,不妨去看你的同行的评论区、包括同赛道的抖音、公众号等其他新媒体平台。
要知道即使新媒体平台有不同,但能引起共鸣话题的内容,换个平台发也照样火。
这也是为什么,小红书有很多营销号,直接搬运知乎的高赞回答,也能成就爆文.…..
在写笔记的时候,记得时时提醒自己,要找对人+说对话(你的产品是什么,你给谁带来了什么解决方案)
虽然平台不准打广告,但你可以试着软营销阿,把工作日常花絮融入进去,去晒一些过往的客户案例,让人知道你是有后端产品或者服务的。
四、人性的切入(永恒的选题库)
大家都喜欢在社媒上,看自己“没有的东西”。比如前两年爆火的综艺:我向往的生活。
做小红书时找不到选题,试试搜索”一生都在.…的中国人”,然后反向创作,创作大家想要的那种生活。
比如很典型的选题,每逢高考季的时候,很容易刷到:为什么河南省、四川省的本科率那么低?
然后就有很多当地的应届考生在评论区吐槽,抱怨高考的地狱难度,起号后再隐藏笔记,或者倒号卖给同省的高考培训机构,这不都是精准粉吗?
作者:秃头老王聊运营
扫一扫 微信咨询
商务合作 联系我们
微信扫一扫 