难怪你流量差!2025小红书算法规则全揭秘

难怪你流量差!2025小红书算法规则全揭秘

不管是kol还是koc,又或者是品牌和商家,了解平台机制对于我们非常有用的。

从三个方面给大家梳理一下小红书平台的流量机制和算法。

1)小红书流量结构

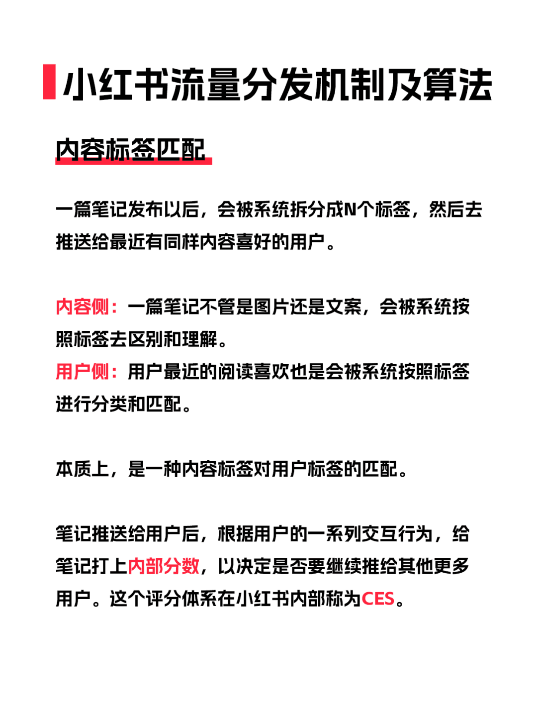
2)小红书流量分发模型及背后算法

3)小红书流量层级

图片
图片
图片
图片
图片
图片

扫一扫 微信咨询

联系我们 青瓜传媒 服务项目

商务合作 联系我们

本文经授权 由青瓜传媒发布,转载联系作者并注明出处:https://www.opp2.com/374388.html

《免责声明》如对文章、图片、字体等版权有疑问,请联系我们广告投放 找客户 找服务 蘑菇跨境
企业微信
运营大叔公众号
运营宝库
运营宝库H5